CT-4008Tn-5V12A-S1是3C类测试仪中的明星产品,具有多量程、高响应、高精度、高采样等性能特点,支持聚合物(软包)电池,圆柱电池,超级电容等的测试。 CT-4008Tn-5V12A电池检测设备,结合中位机,通过PC主机,呈现测试数据及曲线一台中位机最多可以与10台5V12A下位机运行工作,并且通过龙门架,组合成一个“新的设备”,节约设备的占地面积。
特点:
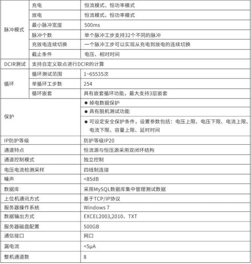
1:适合聚合物,锂离子,镍氢,镍镉的综合性能测试,电池材料研究,组合电池,笔记本电池的测试
2:每个通道有独立的恒流恒压源
3:每个通道可独立设定工步,任意情况下停止后都有接续功能
4:数据采集速度快,***捕抓电压电流的变化细节,具备日志功能.强大的数据及曲线处理,报表功能.数据及曲线可导出至Excel,Word.,数据及曲线均可编辑处理.
5:模块化设计制造,长期运行可靠稳定,维护方便
6:采用四线法方式测量,限度排除接线与接触误差,测试精度高
7:具有多种硬件保护功能,包适过流保护,电池极性接反保护,单体电池过压保护,电池过执保护,上下限电压过压保护,充电漏电流保护和功率模块过热保护等
8:软件功能强大,操作简单,可实现对设备的集中测控,数据处理和报表制作等功能,并具有电压异常保护,电流异常保护,过容量保护等多种保护功能
9:具有数据掉电保护功能
10:上位机可设定最多64个工步和2000个循环,可以显示循环寿命曲线
技术规格:

