苏州检卓仪器科技有限公司
SHK-A191推拉力测试机

查看原图
关注:1477
型号:SHK-A191
品牌:CHNTEST
产地:苏州

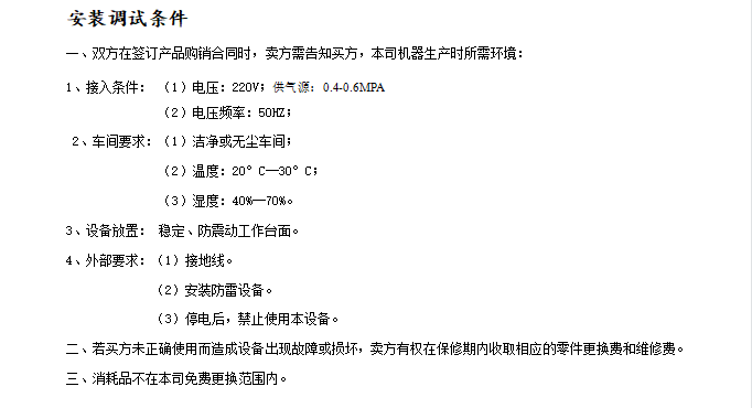
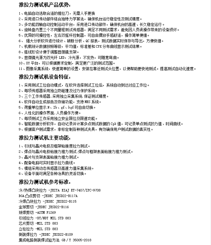
SHK-A191推拉力测试机 剪切力焊接强度测试仪多功能推拉力测试仪(微焊点强度测试仪器) 多功能焊接强度测试仪,可执行芯片推拉力和剪切力测试应用。可配置为简单焊线拉力测试仪,也可升级进行锡球剪切力、晶粒剪切力、凸块拉力、矢量拉力或镊钳拉力测试是用于微电子封装和pcba电子组装制造及其失效分析领域的专用动态测试仪器,是国内的微电子和电子制造领域的重要仪器设备。该设备测试动作迅速、准确、适用面广、测试精度高,适用于半导

产品发布日期:2026.03.18
苏州检卓仪器科技有限公司