TH6422 三通道可编程线性直流电源
TH6420系列多路可编程线性直流电源涵盖了3个型号,其中TH6423为4通道输出,TH6422/TH6422A为3通道输出。全系列电源CH1/CH2支持串、并联功能。所有通道的输出参数同时显示,使用起来更加方便、直观。
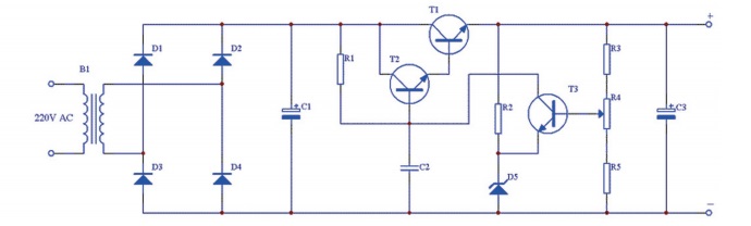
TH6420系列多路可编程线性直流电源均为线性、程控输出设计,因此该系列电源具有纹波小、噪声低、精度高、稳定性强的**性能。
该系列最高可达5位电压/4位电流LED显示方式,多个通道参数同时显示,支持5组设置参数快速存储及调用,显示明了、操作简便。
该系列支持电压和电流上下限设置及判断、报警功能,支持5档参数列表输出。
TH6420系列多路可编程线性直流电源标配了RS232、USB DEVICE接口,支持串口指令,可方便地选购上位机软件或者自行编辑以满足系统集成的需要。
TH6420系列多路可编程线性直流电源体积小,适合自动化产线、高校实验室和工作台试验维修的应用需求。
TH6420系列可编程直流电源包括以下几种类型:
型号 | 通道1/通道2 | 通道3 | 通道4 | 分辨率 | ||||||
电压 | 电流 | 功率 | 电压 | 电流 | 功率 | 电压 | 电流 | 功率 | ||
TH6422 | 32V | 3A | 96W | 5V | 3A | 15W | -- | -- | -- | 1mV/1mA |
TH6422A | 32V | 3A | 96W | 5V | 3A | 15W | -- | -- | -- | 10mV/10mA |
TH6423 | 32V | 3A | 96W | 5V/10V | 3A/1A | 15W/10W | 5V | 1A | 5W | 1mV/1mA |
功能特点
A.线性程控输出设计

TH6420系列电源均为线性程控输出设计,线性电源***有点是高精度、高稳定性、低纹波、低噪声,适用于需要稳定且纹波小的场合如测试工作台、集成系统等;也适用于老化等需要长时间工作的场合。
B.多通道输出
TH6420系列多路可编程线性直流电源支持3/4通道输出,通道1、通道2之间支持串联、并联输出,以增加电压或电流。

C.5组状态快速调用,支持列表输出
TH6420系列多路可编程线性直流电源支持5组所有通道的电压、电流设置值和串、并联状态快速保存及调用,并支持5组状态编程列表输出,每组状态/每个通道输出时长、开始状态、结束状态、循环次数等均可编程设置。

D.输出上下限报警功能
仪器支持输出电压、电流设定上、下限,并支持超出设定范围报警,报警时,超限的电压、电流数码管将闪烁同时仪器蜂鸣器报警,蜂鸣器可用BEEP键切换开关。
应用
研发和设计验证通用测试
生产线工作台常规测试、维修
自动化设备集成测试
教学实验室
技术规格
型号 | TH6422A | TH6422 | TH6423 | ||||||||||
额定输出 (0℃-40℃) | 通道/范围 | CH1 | CH2 | CH3 | CH1 | CH2 | CH3 | CH1 | CH2 | CH3 | CH4 | ||
电压 | 0-32V | 0-32V | 0-5V | 0-32V | 0-32V | 0-5V | 0-32V | 0-32V | 0-5V/0-10V | 0-5V | |||
电流 | 0-3A | 0-3A | 0-3A | 0-3A | 0-3A | 0-3A | 0-3A | 0-3A | 0-3A/0-1A | 0-1A | |||
功率 | 96W | 96W | 15W | 96W | 96W | 15W | 96W | 96W | 15W/10W | 5W | |||
负载调整率 | 电压 | ≤0.01%+3mV | |||||||||||
电流 | ≤0.2%+3mA | ||||||||||||
电源调整率 | 电压 | ≤0.01%+3mV | |||||||||||
电流 | ≤0.2%+3mA | ||||||||||||
设定值解析度 | 电压 | 10mV | 1mV | ||||||||||
电流 | 10mA | 1mA | |||||||||||
回读值解析度 | 电压 | 10mV | 1mV | ||||||||||
电流 | 10mA | 1mA | |||||||||||
设定值精度 (25℃±5℃) | 电压 | ±(0.1% of reading + 30mV) | ±(0.02% of reading + 6mV) | ||||||||||
电流 | ±(0.5% of reading + 30mA) | ≤0.2% of reading +6mA | |||||||||||
回读值精度 (25℃±5℃) | 电压 | ±(0.1% of reading + 30mV) | ±(0.02% of reading + 6mV) | ||||||||||
电流 | ±(0.5% of reading + 30mA) | ≤0.2% of reading +6mA | |||||||||||
纹波和噪声 (20Hz-20MHz) | 电压(Vp-p) | ≤3mVp-p | |||||||||||
电压(rms) | ≤1mVrms | ||||||||||||
电流 | ≤3mArms | ||||||||||||
串联设定值精度 | 电压 | ±(0.1% of reading + 30mV) | ±(0.03% of reading + 10mV) | ||||||||||
电流 | ±(0.5% of reading + 30mA) | ≤0.3% of reading +10mA | |||||||||||
串联回读值精度 | 电压 | ±(0.1% of reading + 30mV) | ±(0.03% of reading + 10mV) | ||||||||||
电压 | ±(0.5% of reading + 30mA) | ≤0.3% of reading +10mA | |||||||||||
并联设定值精度 | 电压 | ±(0.1% of reading + 30mV) | ±(0.03% of reading + 10mV) | ||||||||||
电流 | ±(0.5% of reading + 30mA) | ≤0.3% of reading +10mA | |||||||||||
并联回读值精度 | 电压 | ±(0.1% of reading + 30mV) | ±(0.03% of reading + 10mV) | ||||||||||
电流 | ±(0.5% of reading + 30mA) | ≤0.3% of reading +10mA | |||||||||||
记忆 | 回调储存 | 5组文档+1组掉电保存档 | |||||||||||
定时器 | 功能 | 列表输出每个档位的输出时长 | |||||||||||
时间设置 | 0.1秒-99999秒 | ||||||||||||
解析度 | 0.1秒 | ||||||||||||
供电电源 | 电压 | 220V(1±10%) | |||||||||||
频率 | 50Hz (1±5%) | ||||||||||||
工作环境 | 正常工作温度 | 0℃- 40℃,湿度: < 90%RH | |||||||||||
参比工作温度 | 20℃±8℃,湿度: < 80%RH | ||||||||||||
运输环境温度 | 0℃- 55℃,湿度: < 93%RH | ||||||||||||
开机后预热时间 | ≥ 20分 | ||||||||||||
体积和重量 | 体积(W×H×D) mm | 162×111×243 | 162×111×243 | 162×111×275 | |||||||||
重量(kg) | 4.7 | 4.7 | 6.4 | ||||||||||