ANPM400 紧凑型功率分析仪
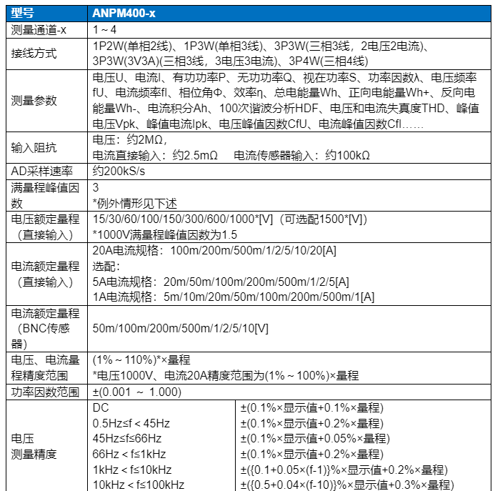
基本精度:±0.1%
测量带宽:DC,0.5Hz~100kHz
采样速率:200kSps
最大电压:常规1000V,选配1500VDC
最大电流:20A(常规)/5A/1A,支持混合搭配,可选配传感器
液晶显示:全触屏体验,显示界面条目自定义,波形显示
数据存储:存储项目自定义,CSV格式导出
**尺寸:3U半宽尺寸,符合系统集成要求
产品性能特点
多通道:1~4通道同步测量单元配置,可灵活配置各个通道的线制模式,满足多种负载(空调、逆变器、变频器、电机)测量需求
高精度:使用高速FPGA+ARM处理器双核处理,16位高速高精度AD转换器,基本精度可达0.1%,最快100s显示数据更新周期;
宽功率:单通道可测量电流20A(可选配5A、1A等规格,且支持混合搭配),功率最小分辨力0.1mW,满足待机功耗测量需求和额定功率测量需求
宽频带:交流、直流信号两用,功率测量带宽DC、0.5Hz~100kHz,可满足各种标准和非标准正弦波形负载功率测量;
多路谐波分析:四通道可同时进行谐波分析,最高100次谐波测量,失真度分析,可直观显示各次谐波含量和总含量;
多路频率测量:四通道可同时进行频率测量;
线路滤波:采用500Hz、5.5kHz的低通滤波器,可测量PWM波形的基波值,滤掉开关电源电流高频干扰:
传感器:变比功能,支持常规I-I、V-V型电压/电流互感器;支持BNC接口的I-V型电流传感器,最大输入电压10V,可选配大电流传感器;
效率计算:可同时测量设备的输入、输出能耗,并计算出其效率;
电能累积:可单独累积正向电能量、反向电能量和综合电能量,进行买卖电能测量
产品应用
单相/三相家用电器、商用电器待机功耗和功率分析
光伏逆变器功率、效率、谐波分析
电动汽车、充电桩电性能测量
电力电子、变压器、发电机功率、谐波分析
变频器、变频电机功率、谐波分析
开关电源功率、谐波、浪涌电流分析
照明、LED功率分析
技术参数



【条件】温度:23±5℃,湿度:30%~75%RH,输入波形:正弦波,共模电压:0V,线路滤波器:OFF,频率滤波器:440Hz以下ON,功率因数λ:1,峰值因数:3。预热后。接线状态下,调零或改变量程后。
测量精度公式中是频率,单位kHz.
当数据更新率是100ms时,所有精度加读数的0.05%。
因调零或量程改变后温度变化的影响:
电压DC精度加量程的0.02%/℃,电流DC精度加500μA/°C,外部传感器DC精度加50μV/℃,功率DC精度加电压和电流影响的乘积。